球王会网站
球王会网站 球王会网站 球王会网站 球王会网站
<
>

招生就业

现代物流管理专业——智慧物流的领航者
2026-03-25 17:16  

一、专业名称及代码

  现代物流管理(530802)

二、专业介绍:

聚焦数字经济与产业互联网,融合物流与供应链管理、智慧物流、大数据、物联网等技术,培养 “懂技术、精管理、善创新” 的复合型物流精英。在“互联网 +” 与数字化转型的浪潮中,现代物流已成为驱动经济发展的核心力量。本专业培养能够践行社会主义核心价值观,传承技能文明,德智体美劳全面发展,具有一定的科学文化水平,良好的人文素养、科学素养、数字素养、职业道德、创新意识,爱岗敬业的职业精神和精益求精的工匠精神,较强的就业创业能力和可持续发展的能力,掌握本专业知识和技术技能,具备职业综合素质和行动能力,以“智慧物流 + 供应链管理 + 创新思维” 为特色,面向制造业、交通运输、仓储和邮政业、商务服务业的物流项目运营主管、物流销售主管、物流数据分析员、国际货运主管等岗位(群),能够从事智慧仓配、物流运输、物流数据分析、物流系统规划、物流项目运营等工作的高技能人才。

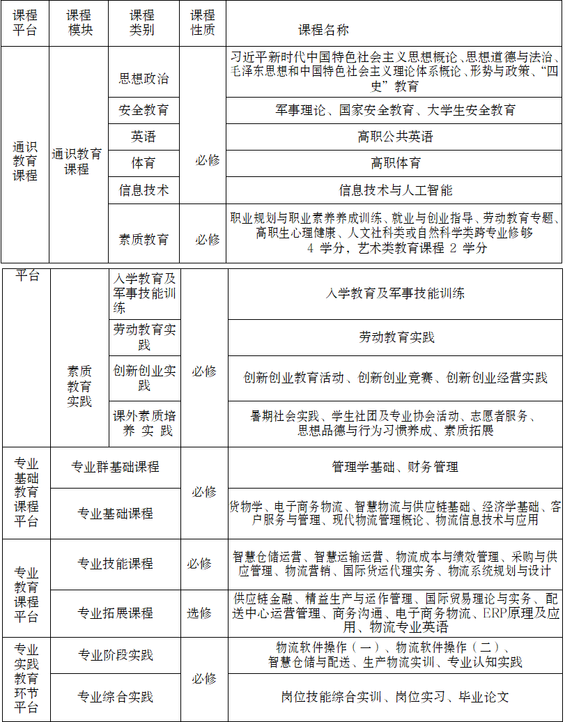
三、课程体系

构建“平台+模块”的“矩阵式”专业群课程体系。课程前沿,技能全覆盖。

其中核心课程包括:

智慧仓配运营 :从仓储规划到配送优化,掌握全流程运营技巧。

智慧运输运营 :通过大数据分析与智能调度,实现高效物流运输。

物流成本与绩效管理 :运用数据分析工具,驱动精准物流决策。

物流系统规划与设计 :融合物流工程与信息技术,打造高效物流系统。

“ 四平台、八模块”课程体系

四、人才培养模式与职业发展

“四联动、四融合” 育人模式

  联动企业、行业、学校、政府资源,融合课程、项目、竞赛、实践,培养 “能管理、会分析、敢创新” 的物流人才。

毕业去向

  升学 :对接本科院校,攻读物流管理、供应链管理、物流工程等方向。

  就业 :覆盖物流企业、生产制造企业、电商企业等,从事智慧仓配、物流运输、物流数据分析、物流系统规划等岗位,毕业生平均起薪 5000 +。

热门岗位

  运营岗 :智慧仓配运营专员、智慧运输调度专员

  分析岗 :物流数据分析师、供应链分析师

  规划岗 :物流系统规划师、物流项目经理

  创业岗 :物流创业者、供应链主理人

、专业优势与校园文化

1. 产教融合,实战赋能

  依托与中国一拖集团有限公司、合肥京东方科技有限公司、郑州京东集团等知名企业合作的校企合作平台,引入企业真实项目,开展智慧仓配、智慧运输、物流数据分析等实训,实现 “课堂即职场”。

智慧物流综合实训中心

物流软件实训室

2. 精英师资,双师领航

  专兼职教师团队 7 人,其中教授 1 人,副教授 3 人,硕士以上学历者占 100%,1 名博士研究生,“双师型”教师占比100%。50% 的教师拥有欧洲海外留学背景。教师兼具行业实战经验与教学能力,助力学生从理论到实践的跨越。

3. 以赛促创,成果斐然

  学生在省级、国家级物流技能大赛中屡获佳绩,多个团队项目获省级奖项,部分毕业生创业企业年营业额超千万。

4. 名企合作,就业无忧

  与多家知名企业建立校企合作关系,为学生提供实习实训、就业推荐等全方位的服务。合作企业包括中国一拖集团有限公司、合肥京东方科技有限公司、郑州京东集团等国内知名企业,就业率连续多年超 99%。

合肥京东方光电科技有限公司

中国一拖集团有限公司

郑州京东亚洲一号仓

、优秀学子风采

宋晓航

  2018 届毕业生,2015 年担任班长职务,连续两年获得国家励志奖学金,2016 年成为校园实训基地 “天天快递” 负责人,2018 年获得省级 “优秀毕业生” 称号。2016 年申请加入中国共产党,2018 年顺利转为正式党员。在校期间多次获得校内荣誉,得到老师和同学的好评。

  毕业去向:中国一拖(洛阳)集团有限公司战略采购中心

  企业经历:2017 年底参加实习,实习期间经常保持和学校老师的联系,顺利完成实习任务。实习期满后转为正式员工。在企业当中认真负责,现担任物资储运部五库班长。2019 年 6 月参加全国机械冶金建材系统班组长培训并获得结业证书。2019 年 9 月参加企业内审员培训并获得内审员资格证书。

  座右铭:万事开头难,要记得努力。

李佳繁

2025届毕业生。在校期间担任班长职务,展现出卓越的能力与责任感,曾荣获国家励志奖学金,并在2023年河南省高等职业教育技能大赛“智慧物流”赛项中带领团队斩获团体二等奖,充分彰显其专业技能与团队协作能力。凭借在校期间的多项荣誉及师生一致好评,2025年荣获省级“优秀毕业生”称号。

毕业去向:领克汽车余姚工厂

自2024年底实习起,她始终与校方保持密切沟通,确保理论与实践的有效结合,圆满完成实习任务并顺利转正。工作中,她以严谨负责的态度对待每一个岗位职责,精益求精,其出色的工作表现获得企业的高度认可,展现了新一代职场人的专业素养与敬业精神。

座右铭:海压竹枝低复举,风吹山脚晦还明。

七、联系我们

联系电话:梁老师16639808286


关闭窗口

访问量人数: 球王会网站

球王会,球王会网站数字经济与管理学院   版权所有


Baidu
sogou